View Procedure

Procedure NameType approval guidelines for radio and telecommunications terminal equipment
Description

Category

 Approval

Responsible Agency       

Ministry of Communications & Technology

Address:  Mogadishu, Somalia

Phone:  

Email:  

Official Website: www.nca.gov.so

The legal base of the Procedure

National Telecommunication Act 

Fee

  • $100 for Local authorities

  • $200 for foreign authorities

Required Documents

No.

Type of information

Note

1

Application form

Documents necessary for the application

2

Technical documentation of the RTTE (including details of transmission parameters, operating media, interface specifications, fulfillment of service technology requirements

3

Duly signed, stamped, and dated Type Approval Certificate confirming that the RTTE complies with the suitable standards

4

Proof of payment for the Type Approval application fee

 

Process Steps

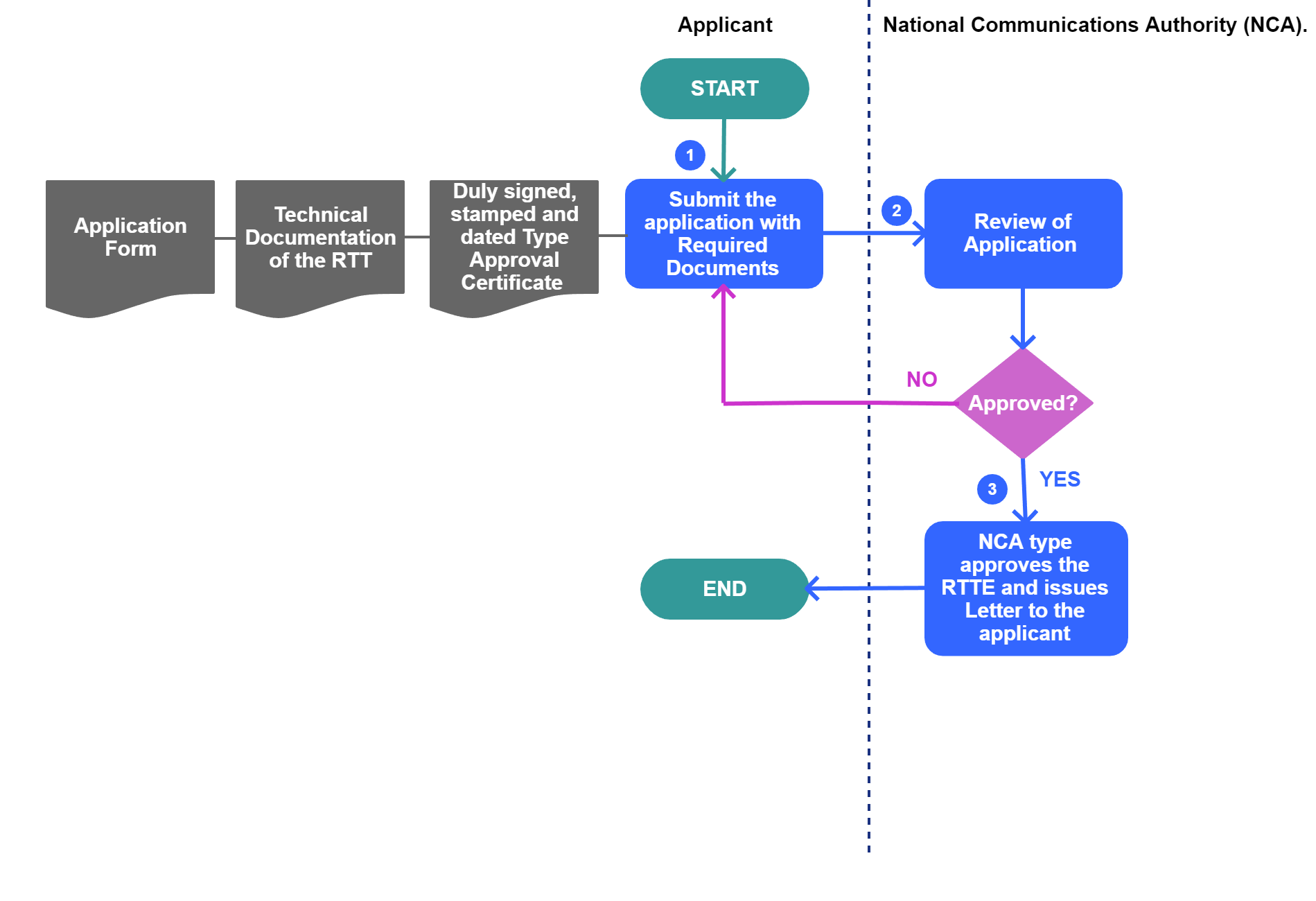
Step1


The applicant Submit the completed Application for Type Approval with the required documents to National Communications Authority (NCA).

If an applicant wants to apply Type Approval for different types of equipment. A separate application form must be completed, signed, and stamped by the applicant for each type of equipment. Applications must be submitted via email (typeapproval@nca.gov.so ).

Step2

National Communications Authority (NCA) will process the documents submitted.

NCA only processes applications of Radio and Telecommunications Terminal Equipment (RTTEs) which has already obtained Type Approval Certificate from a National Regulatory Authority (NRA) recognized by NCA showing that the RTTE complies with the required technical standards

Step3

If Approves, NCA type approves the RTTE and issues a Type Approval Letter to the applicant

 

 

 

 

CategoryProcedure

The following form/s are used in this procedure
TitleDescriptionCreated DateUpdated DateIssued By
Any Organization/Individuals willing to Import or operate RADIO AND TELECOMMUNICATIONS TERMINAL EQUIPMENT in Somalia shall submit this to NCA23-04-202123-04-2021 This is Dowload File
This procedure applies to the following measures
NameMeasure TypeAgencyDescriptionCommentsLegal DocumentValidity ToMeasure Class
Requirements to obtain Type approval guidelines for radio and telecommunications terminal equipmentPermit Requirement Any potential trader who wants to export/import has to follow type approval requirements. The Type Approval Guidelines apply to all RTTEs imported to Somalia, whether for marketing or commercial purposes or for private use and apply to any Person that is the initial or first point of supply of the RTTE in Somalia.Type Approval is defined as the process by which an RTTE is certified by the NCA to be used in Somalia. It involves verification of an RTTE to make sure it complies with the applicable international standards and essential requirementsType Approval Guidelines For Radio and Telecommunication Terminal Equipment 09-09-9999Good